| 索 引 号: | ******5/2025-72796 | 信息分类: | 城乡建设、环境保护 / 政府采购 / 公告 |
| 发布机构: | 南京市生态环境局 | 生成日期: | 2025-10-27 |
| 生效日期: | 废止日期: | ||
| 信息名称: | 2025年南京市生态环境局官网信息文字及附件文档专项检查服务项目采购公告 | ||
| 文 号: | 关 键 词: | 采购 | |
| 内容概览: | |||
| 在线链接地址: | |||
| 文件下载: | |||
根据《中华人民共和国政府采购法》《中华人民共和国招标投标法》等有关要求,我中心对2025年南京市生态环境局官网信息文字及附件文档专项检查服务项目进行公开采购,特邀请供应商前来投标。
一、项目概况
(一)项目名称:2025年南京市生态环境局官网信息文字及附件文档专项检查服务
(二)项目背景:《南京市政府网站管理办法(试行)》要求,政府网站应加强内容审核与常态化监管,确保发布信息及关联资源的可用性与合规性。目前,南京市生态环境局官网(以下简称“官网”)已积累大量已发布信息及附带的附件文档(含压缩包),可能存在内容不合规等问题。为保障官网信息内容质量,提升公众使用体验,拟委托第三方开展一次专项检查,按照最新标准和检查方法全面排查官网已发布信息文字及附件文档,消除潜在问题。?
(三)项目预算:本项目为一次性服务,总预算共计3万元。
最高限价:3万元。
(四)项目内容
按照《政府网站与政务新媒体检查指标》及南京市政府网站内容管理相关要求,对南京市生态环境局官网已发布的信息文字及附件文档开展一次专项检查,具体要求如下:
检查范围:自合同签订之日起前三年,官网已发布的信息文字及附带的附件(含历史归档文章),包括但不限于文档类(DOC、PDF等)、表格类(XLS等)、压缩包类(ZIP、RAR 等)及其他格式附件。
检查内容:核查信息文字及附件内容是否存在错敏信息、政治性表述错误、隐私信息未脱敏(如身份证号码)、日期表述错误等。
交付成果:服务期满前,乙方需提交《南京市生态环境局官网附件文档专项检查报告》,明确以下内容:检查范围及流程说明;问题附件清单(含文章标题、附件名称、问题类型、所在页面链接);针对性整改建议(如重新上传、规范命名等)。
服务保障:服务期间,供应商需指定1名对接人员,负责与甲方沟通检查进度、反馈问题。
二、供应商必须具备以下条件
1.符合《中华人民共和国政府采购法实施条例》规定条件的供应商。
2.投标方须具备履行本项目所必需的设备(如附件扫描技术工具、文件安全检测软件)和专业技术能力。
3.能独立承担民事责任;具有良好的商业信誉和健全的财务会计制度;具有依法缴纳税收和社会保障资金的良好记录。
4.近三年内,在经营活动中无重大违法记录。
三、获取采购文件方式和时间
时间:2025年10月27日
方式:南京市生态环境局官网
符合条件的供应商获取采购文件时需提供下列资料:
1.营业执照副本、税务登记证副本;?
2.法定代表人的授权书原件;
3.代理人的身份证原件及复印件;
4.提供以往合作的合同、案例等相关资料。
四、采购截止时间和地点
1. 采购截止时间:2025年10月31日17:00前,将综合响应文件、营业执照及其他材料盖章扫描以电子版形式发送至邮箱,或将盖章纸质材料送至采购地点。
2.******服务中心)。
联系人:黄工
联系电话:025-******
邮箱:******
五、采购评分办法与时间
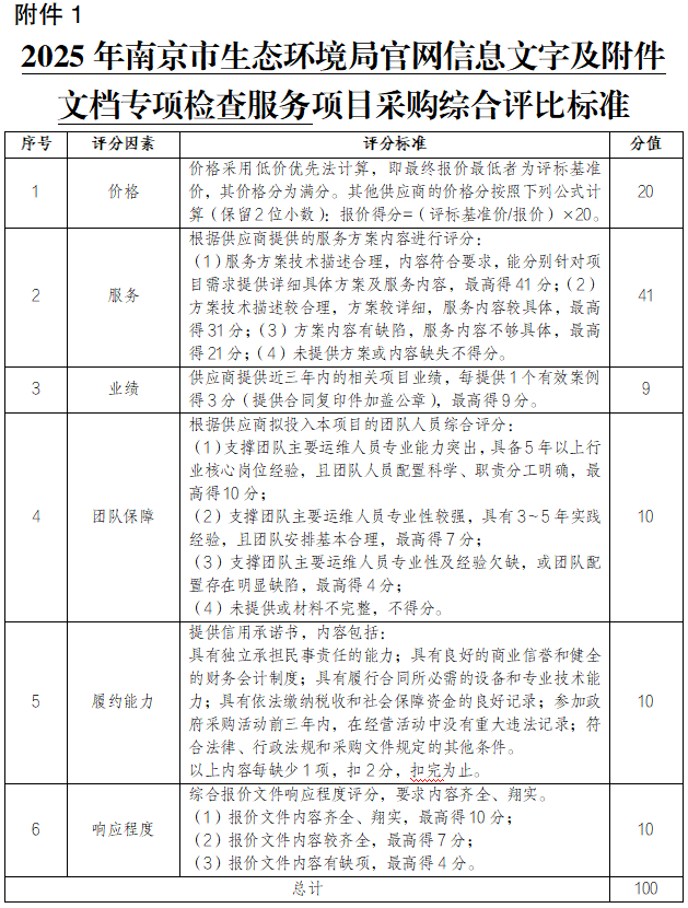
******服务中心)负责组织采购,根据综合比价标准(附件1)进行打分。
采购评分时间:2025年11月3日10:00
附件1:采购综合比价标准(附本文档内)
南京市生态环境保护宣传教育中心******服务中心)
2025年10月27日
